你用的纸巾安全吗?质量抽查报告出炉
| 2023-03-23 15:47:59??来源:福建市场监管 责任编辑:卓志沐 我来说两句 |
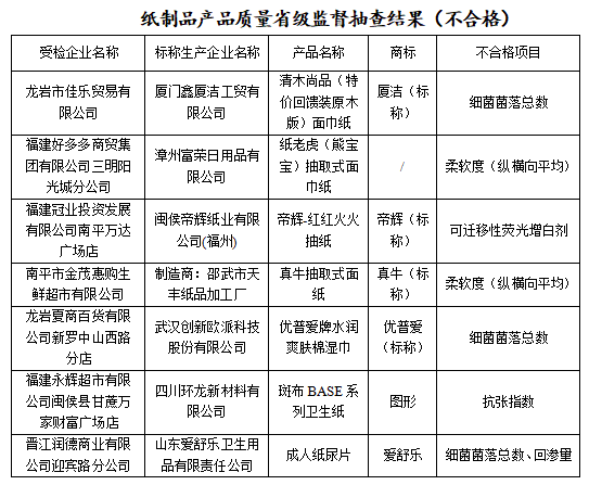
纸巾纸、卫生纸、湿巾...... 都是我们的居家必备。 但是 你家的卫生纸品真的卫生么? 依据《中华人民共和国产品质量法》,省市场监管局组织对纸制品产品开展产品质量省级监督抽查。本次共抽查纸巾纸50批次、湿巾25批次、卫生巾、卫生护垫30批次、纸尿裤30批次、卫生纸20批次、成人纸尿裤10批次,共抽查了165批次,其中7批次不合格。本次抽查发现不合格指标主要是细菌菌落总数、可迁移性荧光增白剂、吸收速度、甲醛含量、可分解致癌芳香胺染料、回渗量。 省市场监管局已责令属地市场监管局对本次抽查不合格产品依法予以处理。 不合格产品信息
纸制品产品小常识 消费者在选购纸制品时,除了关注产品的品牌、价格等因素外,也需要关注以下问题: 1、选品牌。在选购时,要首选大型企业、知名品牌的产品。其次看包装和外观,包装封口应整齐牢固,外观应柔软、洁净,产品包装上应注明生产企业的名称、地址、电话、执行的产品标准、卫生标准,生产日期、有效期或保质期、产品质量等级等,还应标注产品的规格和数量。与卫生纸不同,生产纸巾纸要求必须有卫生许可证,正规企业生产的产品包装上应标识卫生许可证号。 2、看外观。好的卫生纸、纸巾纸一般为二层或三层使用,皱纹均匀、细腻,纸面洁净,没有洞眼。最好选择采用100%原生木浆的产品,原生木浆纸匀度好、皱纹细腻、摸起来手感好,不掉粉、掉毛,强度好,湿强度也好,而且卫生指标也有保障。原生草浆纸价格便宜,但柔软度会稍差些。 3、看颜色。卫生纸、纸巾纸并非越白越好,好的产品应为自然的象牙白色,太白的卫生纸、纸巾纸,往往添加荧光增白剂,而荧光增白剂对人体是有害的。此外,还有一些色泽灰暗的白色卫生纸、纸巾纸都是用回收废纸浆生产的,国家规定不得使用回收浆生产纸巾纸,不要图便宜选购和使用。 4、看日期。纸制品有保质期,一般保质期为3年,过期或放置时间太长的卫生纸、纸巾纸会滋生细菌。所以选购时最好买近期生产的产品,随用随买,不要放置太久。 |
相关阅读:
![]() |
打印 | 收藏 | 发给好友 【字号 大 中 小】 |
信息网络传播视听节目许可(互联网视听节目服务/移动互联网视听节目服务)证号:1310572 广播电视节目制作经营许可证(闽)字第085号
网络出版服务许可证 (署)网出证(闽)字第018号 增值电信业务经营许可证 闽B2-20100029
福建日报报业集团拥有东南网采编人员所创作作品之版权,未经报业集团书面授权,不得转载、摘编或以其他方式使用和传播
职业道德监督、违法和不良信息举报电话:0591-87095403(工作日9:00-12:00、15:00-18:00) 举报邮箱:jubao@fjsen.com 福建省新闻道德委举报电话:0591-87275327











